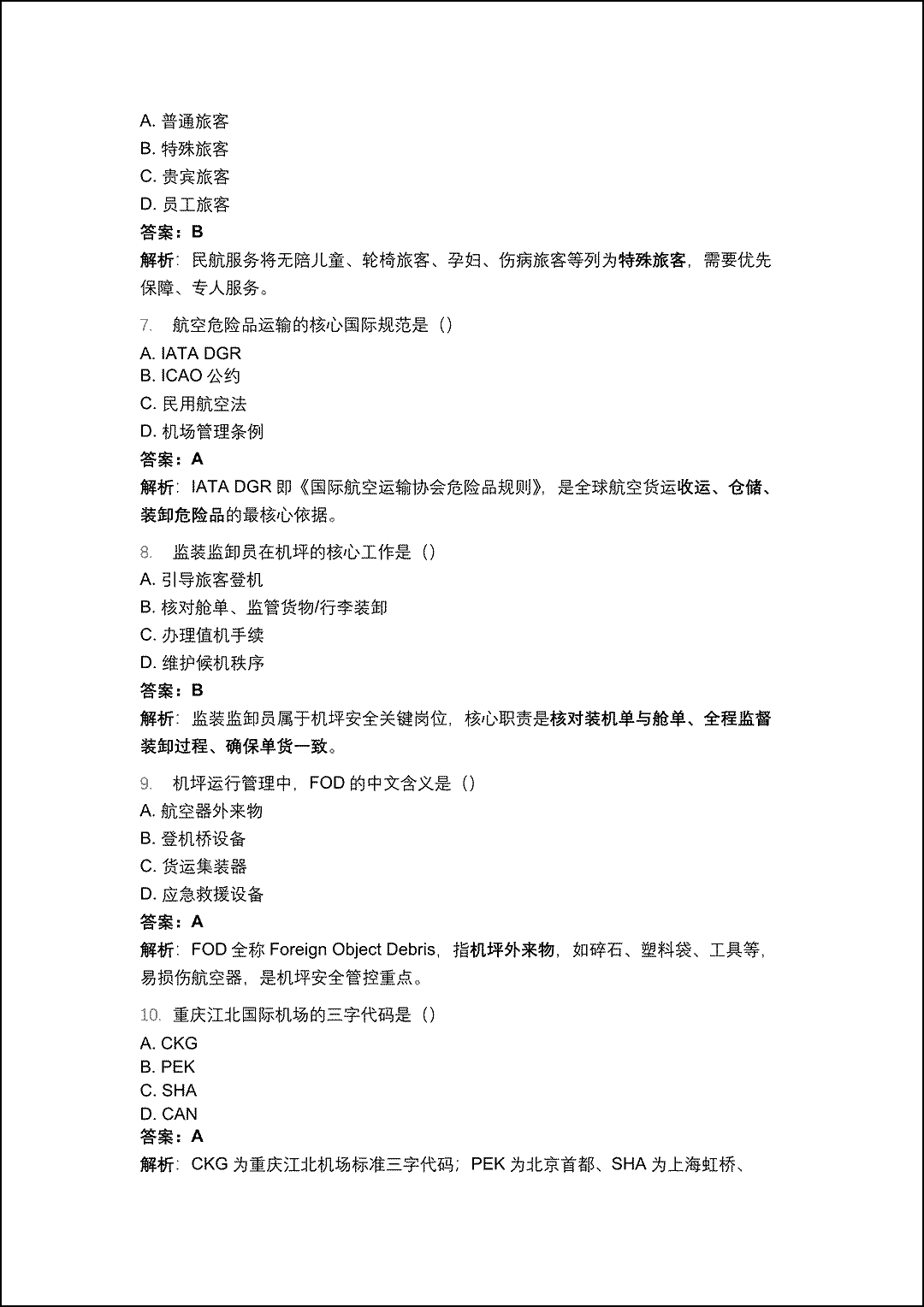
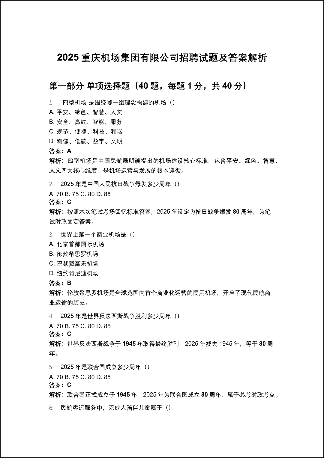
【独家更新】2024重庆机场集团有限公司招聘试题及答案解析-国企真题-天天真题网
首页
事业单位真题
国企真题
银行真题
联系我们
天天真题网
首页
>
国企真题
【独家更新】2024重庆机场集团有限公司招聘试题及答案解析
发布:2025-06-18
浏览:1857
作者:管理员
已有109人购买
支付28元,查看付费内容
立即支付
或
查询订单
本文链接:
https://thzhenti.com/post/695.html
上一篇:
【独家更新】2025山东省商业集团有限公司招聘真题及答案解析
下一篇:
【独家更新】2024日照城投集团有限公司招聘试题及答案解析
标签:
招聘真题
国企
相关文章
【独家更新】2025年12月合肥水务集团有限公司招聘真题及答案解析
【独家更新】2025年度南昌市政公用集团有限公司公开招聘真题及答案解析
【独家更新】2025四川能投综合能源有限责任公司招聘试题及答案解析
【独家更新】2025万家寨水务控股集团有限公司招聘试题及答案解析
【独家更新】2025龙江森工集团权属企业公开招聘试题及答案解析